声呐行业产业链涵盖了从上游原材料供应、制造,到中游声呐系统研发、生产与集成等制造环节,再到下游应用的完整环节。上游主要包括电子元件、传感器、特种材料等供应商,这些原材料和零部件的质量直接影响声呐系统的性能。中游企业负责声呐系统的设计、研发与生产,涉及复杂的信号处理、声学设计和系统集成技术,即声呐制造。下游应用广泛,涵盖军事领域的反潜、水雷战,以及民用的海洋资源勘探、渔业捕捞、水下工程检测等。随着海洋经济的发展和军事需求的增加,声呐行业产业链不断延伸和深化,技术创新和市场需求推动了产业链各环节的协同发展,形成了从基础材料到高端应用的完整产业生态。

在我国声呐产业链中,上游森霸传感、苏奥传感、芯动联科等企业专注于高精度传感器的研发与制造,其产品在声呐系统中发挥着关键作用,能够精准捕捉和转换声学信号。日久光电、西部材料等企业则在特种材料领域表现出色,为声呐设备的高性能运行提供了保障。此外,利扬芯片、电科芯片等企业在芯片制造方面也取得了显著成就,为声呐系统的智能化发展提供了核心动力。在中游声呐制造领域,中科海讯凭借其在高性能信号处理平台和声呐系统研发方面的深厚技术积累,成为行业的领军企业之一。中海达融合多种先进技术,为海洋工程和水声工程提供综合解决方案。中国重工和中国海防作为大型国防军工企业,在军用声呐系统研发和制造方面具有显著优势,其产品广泛应用于国防领域。

我国声呐发展历程经历了从初期探索到自主创新的转变。20世纪50年代至70年代,我国声呐技术主要通过引进和仿制苏联的“塔米尔-11”声呐起步,逐步建立起初步的技术基础。80年代至21世纪初,我国声呐行业在技术引进的基础上,开始提升自主创新能力,成功研制出大功率全数字化多功能中频主/被动声呐等产品,应用领域也从国防和海洋科学研究拓展到民用领域。2008年至今,我国声呐技术进入自主创新阶段,低频被动拖曳阵声呐等标志性产品的问世,推动了声呐技术的智能化、数字化和网络化发展。未来,我国声呐行业将朝着多传感器融合与小型化方向发展,进一步提升技术水平和应用范围。

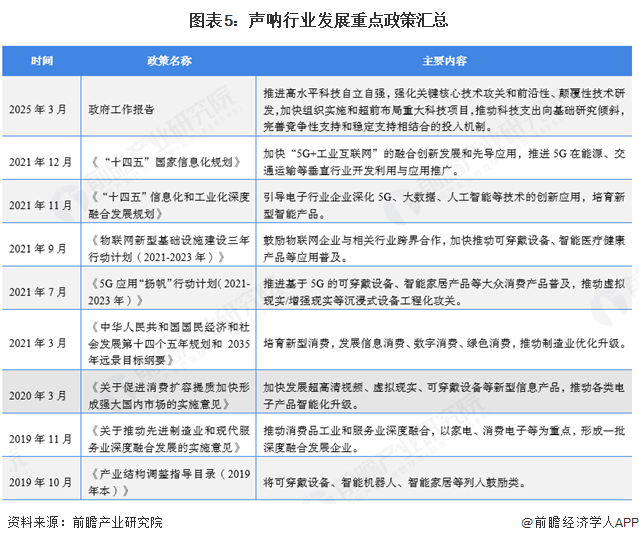
近年来,我国声呐行业在政策支持下快速发展。国家“十四五”规划明确支持海上监测与信息化建设,为声呐行业提供政策指引。政府通过设立专项研发计划、提供税收优惠和财政补贴等措施,降低企业成本,鼓励创新投入。同时,国家发布多项声呐技术规范与安全标准,提升产品质量和市场竞争力。在重点领域,政府加大对国防军工、海洋资源勘探等领域的投资,推动声呐技术的高端化应用。此外,政府还鼓励国际合作,支持企业与国际先进企业开展技术交流与合作,提升行业国际影响力。这些政策从技术研发、产业规范、市场拓展等多方面为声呐行业发展提供了有力保障,推动行业迈向高质量发展。

近年来,为维护国家主权、安全、发展利益,中国在推动经济社会持续健康发展的同时,总体保持国防支出合理稳定增长,促进国防实力和经济实力同步提升。根据财政部数据显示,2014-2024年,我国国防预算稳步攀升,从2014年的0.81万亿元增长至2024年的1.67万亿元,2024年同比增长率为7.74%。军费增加通常意味着军队有更多资源用于开展各类军事行动和训练。海军舰船在执行巡逻、护航、演习等任务以及日常训练的频次和时长都会增加。声呐设备在这些行动中持续运行,工作时间延长、使用强度增大,导致其各部件磨损加剧,更容易出现故障和性能下降,从而预计需要更频繁地进行维护和“耗材”替换。

根据Fortune business insights整理数据可知,2020-2024年全球声呐市场从153亿元增长至211亿元。近年来,中国源于海军装备建设投入的加大,国内声呐行业市场规模呈现出增长态势,2024年达到17亿元。总体来看,中国在全球市场中份额占比不高。


从全球声呐专利区域分布图可知,在全球声呐领域的竞争中,中国声呐专利数量呈现出快速增长且较为领先的态势,专利数量为9315条。一方面,中国在声呐技术研发方面投入不断增加,高校、科研机构和企业积极参与,推动了声呐技术的创新发展,进而促使专利数量增多。例如,哈尔滨工程大学李海森教授科研团队牵头完成的 “系列化浅水多波束测深声呐关键技术创新与应用”项目,累计申请专利61项,授权39项。另一方面,国家政策对声呐技术所在的海洋装备等领域大力支持,也为专利数量的增长提供了有利环境。不过,虽然中国声呐专利数量在全球处于领先地位,但在高端产品和核心技术方面仍存在一定的提升空间,部分关键零部件如低频合成孔径声纳等仍依赖进口。

北京声呐龙头企业数量最多,主要得益于其丰富的科研资源、强大的政策支持和优越的产业环境。北京作为中国的科技创新中心,汇聚了众多顶尖高校和科研机构,为声呐技术研发提供了坚实的人才和技术基础。同时,国家对海洋科技和国防建设的重视,使得北京在政策和资金方面获得重点扶持,进一步推动了声呐企业的快速发展。此外,北京完善的产业链和成熟的市场环境,吸引了大量高科技企业聚集,形成了良好的产业生态。这些因素共同作用,使得北京在声呐领域具备强大的竞争力,吸引了众多声呐龙头企业在此扎根发展。

声呐行业企业中以国有企业为领头羊,其中中国重工是大型国有重工企业,在船舶制造及海洋工程领域实力雄厚,在声呐相关技术研发和应用方面有强大的资源和技术储备,主导研发 “潜龙” 系列 AUV,搭载 SLAM 技术用于深海科考。中国海防是水下信息化的龙头企业,通过资产重组实现了对水下探测、通信、对抗、导航的全产业链覆盖,是国内唯一涵盖水声电子全体系科研生产能力的企业,在军工领域具有不可替代性,其拖曳声呐、水下信息系统总体等产品市占率高。此外,中海达、中科海讯和海蓝达等上市公司也是声呐行业中的重点企业。博海深衡等民营企业在声呐行业中也各自凭借一定的技术、产品或市场渠道,在特定细分领域或区域市场占据一席之地。

中国声呐行业正迎来快速发展,呈现三大趋势。技术上,借助人工智能等前沿技术,声呐加速智能化,实现自主学习与精准探测,并向低频、大功率、大基阵方向发展,以满足远距离与深海探测需求;军事领域,全球海洋安全形势紧张,我国海军现代化建设持续推进,舰船建造列装带来大量声呐初次装配需求,“耗材”替换需求也逐步增加,电子信息化趋势下声呐技术升级迫切,推动市场规模扩张;民用方面,声呐在海洋资源勘探、水下工程建设、环境保护、渔业等领域应用前景广阔,随着海洋开发与保护重视程度加深,叠加政策支持,民用市场需求将不断释放,开辟全新发展空间。

全球声呐市场预计未来5年复合增速 9%,考虑到全球舰船新增和维修替换需求,预计2025-2030 年声呐市场复合增速 8.5%,5 年累计新增需求1701亿元。我国海军现代化建设加速,未来新增军舰将带来大量声呐装配需求;同时,武器装备电子信息化趋势下,声呐技术升级需求迫切。凭借完整工业体系、强大科研能力及政策支持,相比全球市场,我国声呐市场具备独特优势,预计未来增速将显著超越全球平均水平,预计未来5年复合增速9.5%,预计2023年声呐市场规模超过25亿元。